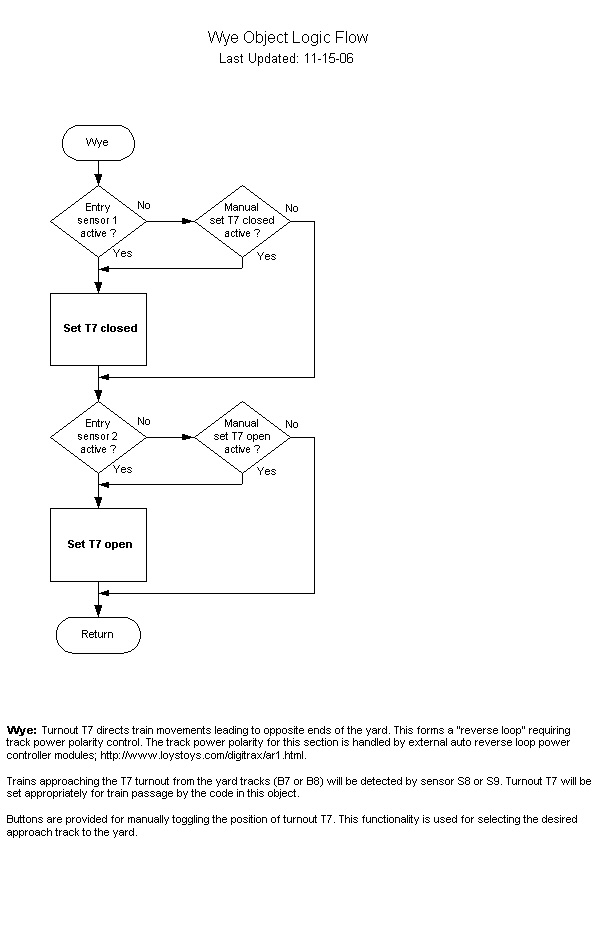
Wye